一、废话不多说,先给点信心,让我们一起来看看陪跑学员的战绩吧!
二、AI 写作是最快实现变现的项目之一
写作侧:独立完成客户稿件;
订单侧:获取客户和订单。
三、痛点洞察
写得再好也接不到活。
收入不稳,定价被动。
不会营销,客户找不到你。
四、AI代写的四问四答👇👇
这些都是比较基础的问题,没接触过这个行业的不知道到底要写哪些东西可以赚钱,接触到这个行业的可能不知道我们的客户在哪里,这里我 详细举例、看完必定可以实现精准突破,AI 变现!
在AI代写领域,可以涵盖非常多的写作类型,不同的客户有市场需求。在我们实操的过程中会遇见一些常见的代写类型,包括但不限于如下:
(1)为学生、企业人员或者老师群体写演讲稿、新闻稿、读后感、征文发言稿、报告总结等:
(2)在学生用户中常见的情书、道歉信、感谢信、节日祝福、诗歌、作业等等。
(3)在小红书闲鱼上经常接到的广告策划、宣传软文、短视频文案、笔记文案等:
( 4 ) 在BOSS 直聘和小红书上会经常接到的一些详情页文案、剧本、脚本、影视解说等
这些都是比较小的营收点,利润更高的又有学术类的,例如:论文、文献综述、开题报告、研究报告,以及商业类的回忆录、公文、会议纪要、思想报告、商业业计划书等:
这样看下来其实能AI代写的范围太多了,我刚刚说的这些都仅仅是一个大方向,如果你想要AI代写赚到钱,仅仅知道这些远远不够,真正的高手就是在做到后面的细分赛道,看我接下来的分享。
执行力压倒一切,只有经历了实操后你才会发现,做AI代写必须要差异化竞争,理解这10大思路,方能赚钱。
话少人狠的人喜欢闷头实干的还要有一种发散型思维,基本上遇见客户下单一种类型的单子就要辐射展开,展开以后你将才发现, 根本不缺单子。
思路1.
例如研究报告又包含了:实验报告、课题研究报告、科研项目报告等等,随便打开任何平台,这些细分领域的其中 一个关键词,都可以看见大需求,大利润、那我继续细分。

思路2.
例如商业计划书又分为了融资、路演、立项、参赛、创业、可行性研究报告等等,打开任何平台搜索,都是巨大需求,这些不够,继续看我细分下去。

例如法学领域又涉及到了法理学、民法学、刑法学、行政法学、宪法学、环境法学、劳动法学、知识产权法等等领域等等
思路3.
例如论文,如果按学历又分为了本科、硕士、博士、函授本科、专科等等(只做思路分享,为了不影响阅读,以下思路我不放截图)
思路4.
例如论文如果按学科细分又包含了人文、社科、理工、医学等,那如果继续细分,随便选择一个专业,继续细分下去。
思路5.
例如教育类论文、又包含了教育学论文、心理学论文、教育技术论文、教育管理论文、教育政策论文、教育评估与 测量论文等等不同领域。
思路6.
例如商科论文又包含了市场营销、企业管理、金融与财务、会计、经济学、供应链管理、创业与创新管理、组织行 为学等等。
思路7.
例如医学论文医学、生物医学、公共卫生、药学、护理学、生物学、生物工程学、医学影像学等等。
思路8.
例如法学领域又涉及到了法理学、民法学、刑法学、行政法学、宪法学、环境法学、劳动法学、知识产权法等等领 域等等。
思路9.
例如IT 与计算机科学论文包含了计算机科学与工程、软件工程、信息技术、数据科学与数据分析、人工智能与机器 学习、嵌入式系统与物联网、网络安全与信息安全等等。
思路10.
例如人文类论文需求包含了艺术史与美术理论、音乐学与音乐史、戏剧与表演艺术、文化人类学、哲学与伦理学、 历史学与历史研究、社会学与社会文化研究、艺术设计与视觉艺术等等。
当然,以上仅仅是我在实操中总结出的AI代写领域的一部分需求,所以大家听下来我的分享,你们还觉得能写的东西少吗? 其实能写的东西太多了,真正需要的是你高效获取流量的能力,解决单量的能力!
一级市场主动接单
有文字需求的平台就有我们的市场,互联网上是流量洼地,这里我把接单类型分为了几种。 一级市场被动接单
对于擅长运营的朋友来说,建议去那些可以接到一手单的平台,客户咨询成单,就能够获得更大的利润,就目前我们开店的时候能够随时接到一手单主要为公域平台,咸鱼,小红书等等,公域的获客。
二级市场主动接单
主动找单找合作,稳定的去接机构或者文案公司旗下的单子也是不错的,这类的平台也不少,例如天猫店、拼多多店、百度、抖音、BOSS 直聘、智联招聘等平台,所有的操作思路都是一样的,去平台应聘,接他们的单子做。
对于擅长运营的朋友来说,建议去那些可以接到一手单的平台,客户咨询成单,就能够获得更大的利润,就目前我们开店的时候能够随时接到一手单主要为公域平台,咸鱼,小红书等等,公域的获客
更新中………….
![图片[36]-Ai写作如何1个月挣1w-5w实操指南-卓溟教育](https://alimg.jazm.top/2025/07/20250731010150119.png)
![图片[37]-Ai写作如何1个月挣1w-5w实操指南-卓溟教育](https://alimg.jazm.top/2025/07/20250731010419899.png)
五、实操-前期准备–ai代写基础工具准备👇👇
排版工具:1.wps office(都可以文档办公类软件)
接单软件:2.企业微信(手机也下载)
必备软件:魔法(即TI子)(国内的AI工具)(LW建议上gpt用)
六、AI创作工具清单
主用 ai写作工具(正常写作就用这个ChatGPT)
1.(常用)(用的最多的)ChatGPT(需解决网络问题):https://chat.openai.com/(适合直接通过自然语言生成的文章)上ChatGPT最好用谷歌浏览器或者(edge浏览器),最好不要不使用国内浏览器【魔法问题自行解决】文档里面不能放。

辅助使用的 ai写作工具
1.秘塔https://metaso.cn/(用于查找文献、公开数据信息。使用方法:直接复制题目或者关键词进行查找)

2.Perplexity:https://www.perplexity.ai/(相当于国外版的秘塔猫,用于查国外文献)

3.Kimi https://kimi.moonshot.cn/(国内AI大模型,比GPT-3.5强)
Kimi chat:支持读取网络链接,总结链接中内容(适用读取链接写作的文章)
案例:经常有客户写文章,会转发公众号文章给我们参考,就可以通过 Kimi chat 读取链接并总结分析

4.智谱清言https://chatglm.cn/(国内首个GLM大模型,逻辑清晰)

5.ChatGPT https://chatgpt.com/(国外AI大模型,也是我们听的最多的)

6.Claude https://claude.ai/(国外AI大模型,中文能力最强,适合写文学性强的东西)
支持上传PDF,文本质量比 GPT 低些。(适合需要文件读取内容的文章)
案例:通过 Claude 总结客户文档的代写风格,复制到 ChatGPT 进行编写

学术查找ai工具
7.谷歌学术https://scholar.google.com/(主要用于外文文献查找和验证文献是否存在)

8.知网https://www.cnki.net/(中文外文文献,知网想要下载,是需要登录账号的,解放方法是淘宝花点小钱买 个知网永久账号,别问哪个店铺,随便一个店铺都行)

9.Web of science https://access.clarivate.com/login?app=wos(全球性学术文献数据库,对于文献有高要求作 为补充使用,解放方法同上)

文心一言(百度):https://wenxin.baidu.com/
通义千问(阿里):http://qianwen.aliyun.com/
讯飞星火(科大讯飞):https://xinghuo.xfyun.cn/
七、ai代写概括操作流程介绍👇👇
![图片[48]-Ai写作如何1个月挣1w-5w实操指南-卓溟教育](https://alimg.jazm.top/2025/07/20250728234336465.png)
和客户沟通明确他们的具体需求。这可能涉及文章的主题、风格、字数限制等。
一定要问清楚要求再开始写作,要求没问清楚就写,只会白费时间。写不到点上!
***重点强调***:在我的工作流程中,当客户提出一些含混不清的需求时,我并不会马上开始写,而是先梳理好他的需求,分层次罗列好第一、第二、第三点,然后发给客户对齐一下标准。如果两个人概念上统一了,就可以开始写了。很多人就急着,只会白白让费力气,到头来还抱怨这个客户一直让修改。注意,这并不会浪费你的时间,反而是为了以后减少反复改稿的麻烦,在源头就把标准立住,所有前期工作,都是为了后期的。
打开写作变现业务的路,首先不在技巧,而是在思维。很多时候,你需要把自己当成客户,如果你收到自己写的这份稿件,你是否满意?你是否愿意付钱?
遇到知识盲区,比如,客户要写一篇议论文,你知道议论文大概长什么样,什么叫议论文,等等,方法如下:
1.向客户索要范文/多和客户进行交流。【对齐标准】
2.用最朴实的搜索引擎——百度一下。例如:“50篇优秀的议论文范文”
3.问AI
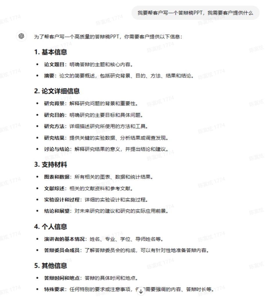
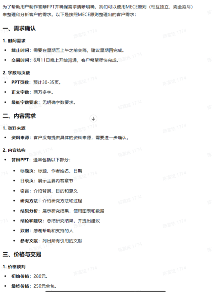
例如1:客户要一篇100分钟的演讲稿,一篇演讲稿10分钟大概要多少字,你不知道都可以问ai。遇到没见过的文章也可以问ai或者百度看看。

例如2:客户要做一份答辩ppt,问gpt:我要帮客户写一份答辩ppt,我需要问顾客什么,需要问客户提供什么。(无论遇到什么类型的文章,都可以套用,问ai)





八、开始写作:
利用AI, 如ChatGPT等工具,可以快速生成初稿或提供创意灵感。AI 的优势在于其能迅速处理大 量信息,并根据给定的指令生成符合要求的内容。可以下载参考【15.写作资料合集】👇👇部分
九、整理与排版
把ai写好的内容复制到word文档里面去,进行整理与排版
十、人工审核与修改
(这个步骤可以不要,一般运用在手动降论文将aigc率上)
AI生成的内容通常需要进一步的人工审核和修改,让文章在语言风格和情感表达上符合人类 的阅读习惯。
十一、客户反馈与最终修改
完成初稿后,将初稿提交给客户进行审阅。(注意:提交初稿时记得打上水印)客户可能会提出修改意见或额外要求。根据这 些反馈,代写者进行最后的修改和完善。
十二、交付成品
十三、如何接单👇👇
(在有一定的稳定基础接单渠道以后,一定要试着去运营一下公域获客方法,公域获客的优势在于,都是一手单子,价格高,跟客户一对一交流,谈价格(一定要在具备一定写作能力的情况下再去运营公域获客))
1.咸鱼(爆单率非常高,并且非常适合新手)
点击蓝色字体阅读:ai掘金咸鱼获客篇
2.小红书
点击蓝色字体阅读:ai掘金小红书获客篇
无论是打咸鱼还是小红书,公域平台一定要遵循的就是跟随最近的热门单子!!就是近期什么单子热门我们就发什么帖子,比如7月份降重的单子多,就发降重有关的帖子,8月份简历多,就发关于简历的帖子,一定要发最近热门并且刚需的帖子,非常容易爆!!!。每种单子都是有季节性的,4-6、9-11论文多,11-12年度总结多……如果不懂最近什么单子热门,就观察同行,他们发什么你就发什么,可以关注几个好的对标账号。搜索完关键词看看同行,他们最近在发什么类型的单子,都是值得学习的对标。
十四、如何与客户沟通👇👇
一、客服沟通全链路
点击蓝色字体阅读:客户沟通篇–客服沟通
二、话术合集
点击蓝色字体阅读:客户沟通篇–话术合集
十五、写作资料合集👇👇
01基本提示词工程师–教程
02AI生成PPT【指令+教程】
03AI生成散文【指令+教程】
04公文写作【指令+教程】
05仿写文章指令【指令+教程】
06高质量广告语【指令+教程】
07爆款短视频脚本文案【指令+教程】
08打造个人IP文案指令【指令+教程】
09公众号推文【指令+教程】
10评论区金句引导回复指令【指令+教程】
11爆款作品黄金发布时间指令【指令+教程】
更新中…………………….
![图片[55]-Ai写作如何1个月挣1w-5w实操指南-卓溟教育](https://alimg.jazm.top/2025/07/20250801004912350.png)

![图片[2]-Ai写作如何1个月挣1w-5w实操指南-卓溟教育](https://alimg.jazm.top/2025/07/20250728214630631-984x1024.jpg)
![图片[3]-Ai写作如何1个月挣1w-5w实操指南-卓溟教育](https://alimg.jazm.top/2025/07/20250728214629683-978x1024.jpg)
![图片[4]-Ai写作如何1个月挣1w-5w实操指南-卓溟教育](https://alimg.jazm.top/2025/07/20250728214629993-981x1024.jpg)
![图片[5]-Ai写作如何1个月挣1w-5w实操指南-卓溟教育](https://alimg.jazm.top/2025/07/20250728214628183-999x1024.jpg)
![图片[6]-Ai写作如何1个月挣1w-5w实操指南-卓溟教育](https://alimg.jazm.top/2025/07/20250728214627818-1024x1015.jpg)
![图片[7]-Ai写作如何1个月挣1w-5w实操指南-卓溟教育](https://alimg.jazm.top/2025/07/20250728214627469-1024x1015.jpg)
![图片[8]-Ai写作如何1个月挣1w-5w实操指南-卓溟教育](https://alimg.jazm.top/2025/07/20250728214622126-991x1024.jpg)
![图片[9]-Ai写作如何1个月挣1w-5w实操指南-卓溟教育](https://alimg.jazm.top/2025/07/20250728214621160-1024x1007.jpg)
![图片[10]-Ai写作如何1个月挣1w-5w实操指南-卓溟教育](https://alimg.jazm.top/2025/07/20250728214623241-1024x1007.jpg)
![图片[11]-Ai写作如何1个月挣1w-5w实操指南-卓溟教育](https://alimg.jazm.top/2025/07/20250728214623646-986x1024.jpg)
![图片[12]-Ai写作如何1个月挣1w-5w实操指南-卓溟教育](https://alimg.jazm.top/2025/07/20250728214624665-1024x1009.jpg)
![图片[13]-Ai写作如何1个月挣1w-5w实操指南-卓溟教育](https://alimg.jazm.top/2025/07/20250728214624708-1024x1013.jpg)
![图片[14]-Ai写作如何1个月挣1w-5w实操指南-卓溟教育](https://alimg.jazm.top/2025/07/20250728214624659-1024x1001.jpg)
![图片[15]-Ai写作如何1个月挣1w-5w实操指南-卓溟教育](https://alimg.jazm.top/2025/07/20250728214625747-1024x1003.jpg)
![图片[16]-Ai写作如何1个月挣1w-5w实操指南-卓溟教育](https://alimg.jazm.top/2025/07/20250728214626458-984x1024.jpg)
![图片[17]-Ai写作如何1个月挣1w-5w实操指南-卓溟教育](https://alimg.jazm.top/2025/07/20250728214626574-1024x1017.jpg)
![图片[18]-Ai写作如何1个月挣1w-5w实操指南-卓溟教育](https://alimg.jazm.top/2025/07/20250728214622959-994x1024.jpg)
![图片[19]-Ai写作如何1个月挣1w-5w实操指南-卓溟教育](https://alimg.jazm.top/2025/07/20250728214621944-1024x1024.jpg)
![图片[20]-Ai写作如何1个月挣1w-5w实操指南-卓溟教育](https://alimg.jazm.top/2025/07/20250728214621753-1024x1011.jpg)
![图片[21]-Ai写作如何1个月挣1w-5w实操指南-卓溟教育](https://alimg.jazm.top/2025/07/20250728214621705-1024x1007.jpg)
![图片[22]-Ai写作如何1个月挣1w-5w实操指南-卓溟教育](https://alimg.jazm.top/2025/07/20250728214620138-1024x1024.jpg)
![图片[23]-Ai写作如何1个月挣1w-5w实操指南-卓溟教育](https://alimg.jazm.top/2025/07/20250728215445644-473x1024.jpg)
![图片[24]-Ai写作如何1个月挣1w-5w实操指南-卓溟教育](https://alimg.jazm.top/2025/07/20250728215445287-473x1024.jpg)
![图片[25]-Ai写作如何1个月挣1w-5w实操指南-卓溟教育](https://alimg.jazm.top/2025/07/20250728215445511-473x1024.jpg)
![图片[26]-Ai写作如何1个月挣1w-5w实操指南-卓溟教育](https://alimg.jazm.top/2025/07/20250728215445160-473x1024.jpg)
![图片[27]-Ai写作如何1个月挣1w-5w实操指南-卓溟教育](https://alimg.jazm.top/2025/07/20250728215445591-473x1024.jpg)
![图片[28]-Ai写作如何1个月挣1w-5w实操指南-卓溟教育](https://alimg.jazm.top/2025/07/20250728223021941.jpg)
![图片[29]-Ai写作如何1个月挣1w-5w实操指南-卓溟教育](https://alimg.jazm.top/2025/07/20250728222832286.jpg)
![图片[30]-Ai写作如何1个月挣1w-5w实操指南-卓溟教育](https://alimg.jazm.top/2025/07/20250728222832582.jpg)
![图片[31]-Ai写作如何1个月挣1w-5w实操指南-卓溟教育](https://alimg.jazm.top/2025/07/20250728222832718.jpg)
![图片[32]-Ai写作如何1个月挣1w-5w实操指南-卓溟教育](https://alimg.jazm.top/2025/07/20250728222831745.jpg)
![图片[33]-Ai写作如何1个月挣1w-5w实操指南-卓溟教育](https://alimg.jazm.top/2025/07/20250728222831827.jpg)








- 最新
- 最热
只看作者